Заказ

Ваша корзина пуста!

Шкаф АВР на 2 ввода, на мотор-автоматах, 500А, FERZ, 1 секции распределения (2x160А, 3x63А)

Арт: АВР-PRS-А-2-01-500-FERZ

Характеристики

Документы

Описание

Задать вопрос

  • Артикул:
    АВР-PRS-А-2-01-500-FERZ
  • Производитель:
    PIRIS
  • Тип коммутации АВР:
    Мотор-автоматы
  • Документация:
    Разработана
  • Исполнение:
    Напольное
  • Масса:
    290 кг
  • Степень защиты:
    IP 31
  • Направление ввода и вывода кабеля:
    Снизу
  • Количество вводов:
    2
  • Количество полюсов:
    3 P
  • Номинальный ток:
    500 А
  • Номинальная отключающая способность:
    50 кА
  • Режим работы:
    Автоматический и ручной
  • Номинальное рабочее напряжение:
    380 В
  • Напряжение цепей управления:
    220 В
  • Учет электроэнергии:
    Нет
  • Тип расцепителя:
    Термомагнитный нерегулируемый
  • Материал шин:
    Медь
  • Секция распределения:
    1 Секция распределения
  • Тип заземления:
    TN-C, TN-S, TN-C-S
  • Тип покрытия:
    Порошковая покраска
  • Высота, мм:
    1800
  • Ширина, мм:
    1600
  • Глубина, мм:
    600
  • Комплектующие:
    FERZ
  • Цвет корпуса:
    RAL 7035
  • Материал корпуса:
    Металл

Шкаф АВР-PRS-А-2-01-500-FERZ

Шкаф автоматического ввода резерва АВР-PRS-А-2-01-500-FERZ — напольное низковольтное комплектное устройство на 2 ввода с 1 секцией распределения, предназначенное для автоматического переключения питания на резервный ввод при исчезновении напряжения или выходе параметров сети за допустимые пределы на основном вводе. После восстановления нормального электроснабжения шкаф автоматически возвращает питание на основной ввод.

Изделие выполнено в напольном исполнении на базе двух корпусов с общими габаритами 1800×1600×600 мм и цоколем 100 мм. Стандартная степень защиты шкафа — IP31, цвет корпуса — RAL 7035. Базово предусмотрен ввод и вывод кабелей снизу.

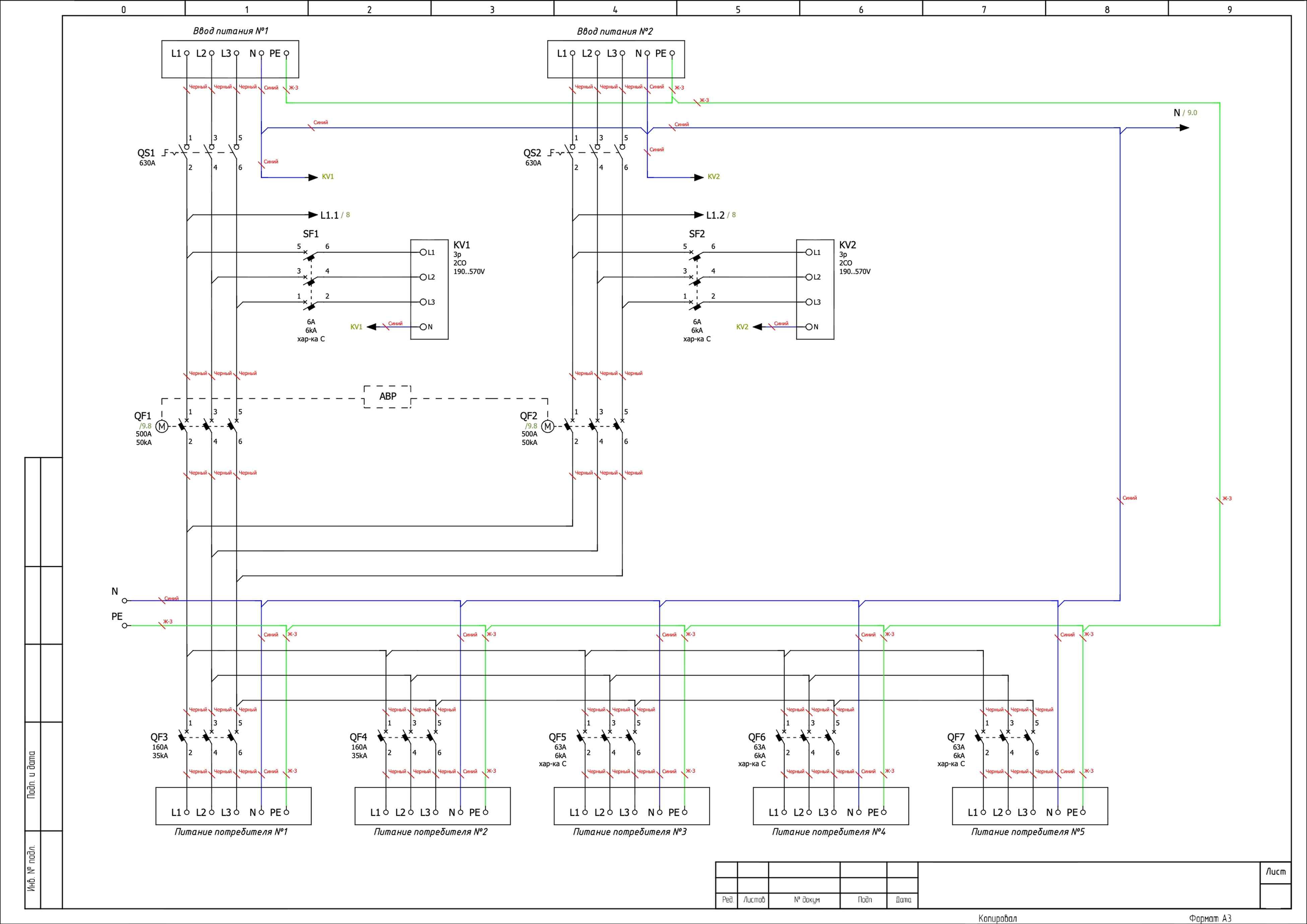
Коммутация вводов
На каждом вводе установлен выключатель-разъединитель CHINT NH40-630/3, 3P, 630А, обеспечивающий ручное отключение ввода, видимый разрыв цепи и безопасное проведение обслуживания.

Силовая часть АВР
Переключение между вводами выполняется автоматическими выключателями Dr.Ferz в литом корпусе FPC-21-N-630-TM-D 500А 50кА регулир. TM-D расцеп. с моторными приводами. Вводные аппараты обеспечивают защиту от короткого замыкания и перегрузки, а также выполняют коммутацию по команде системы АВР.

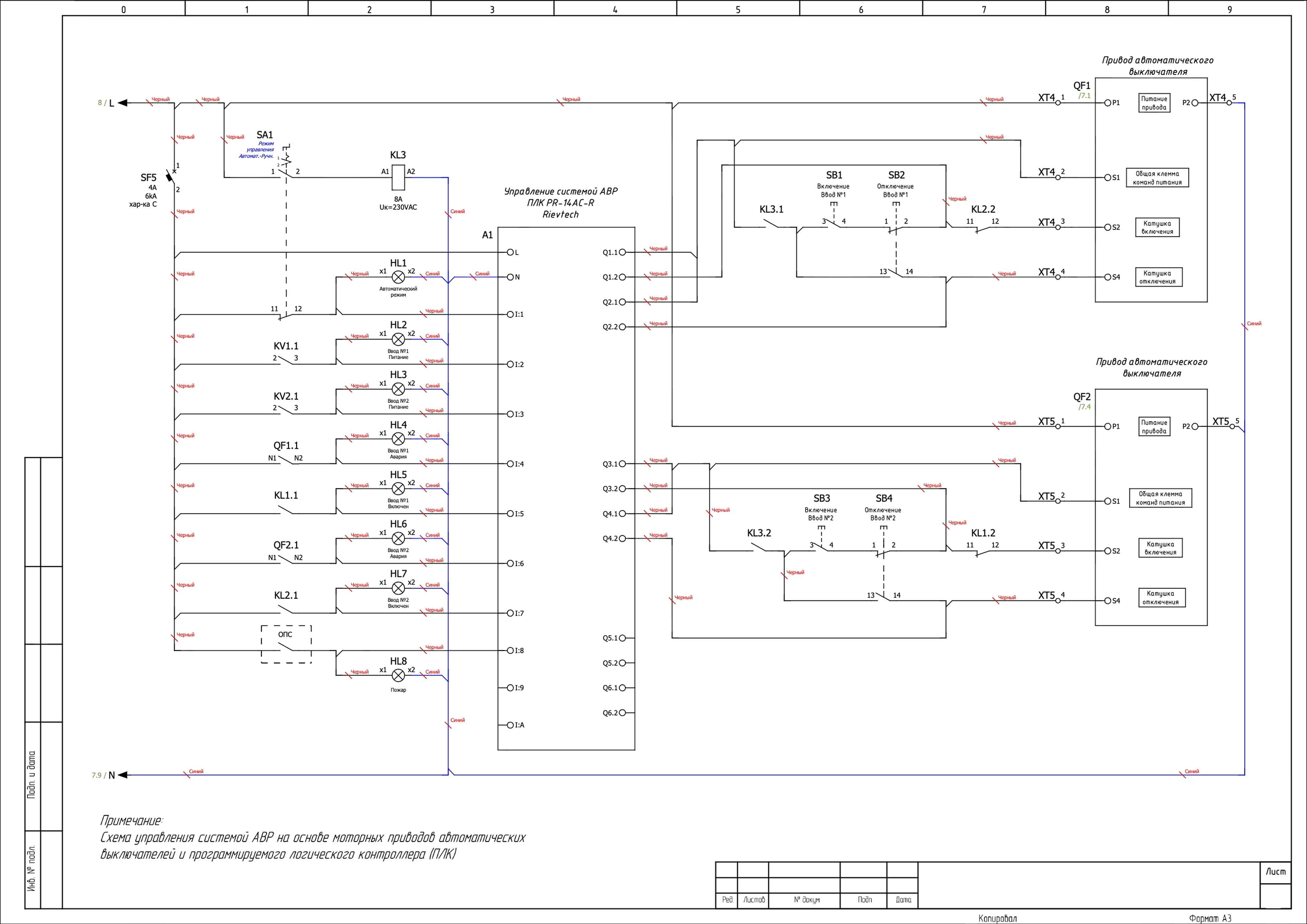
Управление системой АВР
Управление выполнено на базе ПЛК Rievtech PR-14AC-R. Контроллер обрабатывает сигналы состояния вводов, управляет моторными приводами вводных автоматов, реализует автоматический и ручной режимы работы, временные задержки переключения, световую индикацию и блокировку одновременного включения двух вводов.

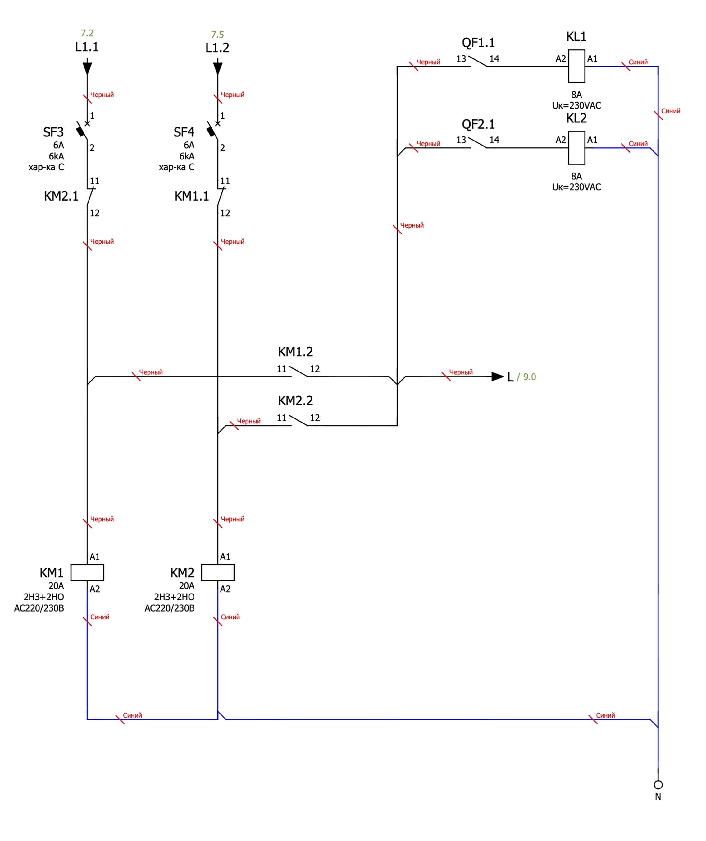
Контроль наличия и качества напряжения на каждом вводе осуществляется через реле напряжения РН-111М-УХЛ3.1. Для питания цепей управления предусмотрена отдельная схема мини-АВР, обеспечивающая резервирование питания управляющей части шкафа.

Секция распределения
Секция распределения выполнена на отходящих аппаратах:
FPC-10-N-250-TM-D 160А 35кА — 2 шт.
FMB 3P 63А 6kA, характеристика C — 3 шт.
Данное исполнение обеспечивает подключение нескольких групп потребителей с защитой отходящих линий от короткого замыкания и перегрузки.

На двери шкафа размещены органы управления и индикации: переключатель режима Автоматический / Ручной, кнопки включения и отключения каждого ввода, а также световая сигнализация состояния системы: наличие питания на вводах, авария, включение ввода, автоматический режим и сигнал «Пожар».

Токоведущие части и силовые аппараты внутри шкафа закрываются защитными элементами, а система заземления может быть изменена по запросу проекта. Шкаф применяется на объектах, где требуется надёжное питание электроприёмников и недопустим длительный перерыв электроснабжения.

Где применяются шкафы АВР серии АВР-PRS-А-2-01

Шкафы автоматического ввода резерева (АВР) серии АВР-PRS-А-2-01 применяются для ввода и распределения питания 0,4 кВ на объектах, где важны понятная схема, обслуживаемость и корректная организация вводов/распределения. Исполнение подбирается по току, количеству вводов, степени защиты (IP) и секции распределения.

ЖКХ и инженерные системы

 

ИТП, насосные, тепловые пункты, узлы учета
Коммерческая недвижимость

 

БЦ, ТЦ, склады, паркинги, рестораны
Промышленность

 

Цеха, производственные линии, участки общезаводского питания
Медицина и социальные объекты

 

Поликлиники, больницы, школы, учреждения
Дата-центры и связь

 

Серверные, узлы связи, телеком-инфраструктура
Инфраструктура и стройплощадки

 

Временные щиты, КТП/РП, вспомогательные узлы

 

Габаритный чертеж АВР-PRS-А-2-01-500-FERZ
Габаритный чертеж АВР-PRS-А-2-01-500-FERZ
3D вид шкафа АВР-PRS-А-2-01-500-FERZ
3D вид АВР-PRS-А-2-01-500-FERZ
3D вид шкафа АВР-PRS-А-2-01-500-FERZ без дверей
3D вид без дверей АВР-PRS-А-2-01-500-FERZ
Принципиальная силовая схема АВР-PRS-А-2-01-500-FERZ
Принципиальная схема АВР-PRS-А-2-01-500-FERZ
Схема мини-АВР питания цепей управления АВР-PRS-А-2-01-500-FERZ
Схема мини-АВР питания цепей управления
Схема управления АВР и индикации АВР-PRS-А-2-01-500-FERZ
Схема управления АВР и индикации

Производство, доставка, гарантия и оплата

Шкаф АВР-PRS-А-2-01-500-FERZ изготавливается под заказ с возможностью корректировки комплектации под проект.

Доставка осуществляется по всей России до терминала транспортной компании или адреса заказчика.

Гарантия — 2 года.

Оплата — по безналичному расчёту с заключением договора поставки.

Преимущества работы с нами

В короткий срок рассчитаем вам точную смету по проекту, объясним нюансы изготовления и предложим наиболее подходящие конструктивные решения. Поможем составить описательную часть проекта. Впоследствии изготовим конечному заказчику рассчитанные НКУ на нашем производственном предприятии в сжатые сроки. Действует программа стимулирования.

Поставим необходимые электромонтажные изделия, а также изготовим шкафы и щиты для энергоснабжения объекта точно в срок. Обеспечим отсутствие проблем с монтажом, подключением, сдачей в эксплуатацию и последующими проверками. Отлаженная логистика нашими силами и за наш счет.

Поставим продукцию в соответствии с требованиями службы эксплуатации точно в срок и по минимальной цене.

Обеспечим быстрое согласование заявки с вашим энергетиком.

С удовольствием участвуем во внутренних тендерах предприятий среди поставщиков для предложения наиболее правильного технического решения и оптимальной стоимости.

Отлаженная логистика нашими силами и за наш счет.

Изготовим для вас надежное изделие, которое полностью решит требуемую технологическую задачу, либо поставим необходимые комплектующие для самостоятельной сборки. Обеспечим отсутствие проблем с монтажом, подключением, сдачей в эксплуатацию и последующими проверками. Вы получите безаварийную и постоянную работу участка электроснабжения без простоев и потерь от недопроизводства.

Все комплектующие для сборки шкафов АВР мы получаем по оптовой цене без наценок посредников. Это позволяет нам предложить своим клиентам максимально выгодные условия.

Примеры наших проектов ВРУ

Производственная площадка

Общая площадь производственных помещений 900 м²: сборочный цех, цех металлообработки, склад комплектующих и готовой продукции. На производстве заняты более 80 мастеров и инженеров.

Кабельно-проводниковая продукция и медная шина для производства только ГОСТ.

Металлокорпуса для ВРУ мы изготавливаем самостоятельно из холоднокатаного стального листа. Так мы приводим к единому стандарту все конструкции серийных распределительных шкафов из каталога.

Для производства напольных корпусов мы используем только оцинкованный металл толщиной 2 мм для большей стойкости к коррозии и жесткости каркаса. Для навесных шкафов используем холоднокатаный стальной лист толщиной 1,5 мм.

В цехе металлообработки стоит один координатно-револьверный пробивной пресс Abamet AMPe-750 и два гидравлических листогибочных пресса Abamet AMB-10031.

Сертифицированное качество

На все устройства ввода и распределения электроэнергии даём расширенную гарантию 2 года. Но реальный срок эксплуатации значительно больше — при правильном использовании изделие прослужит вам 25 лет.

У нас есть обязательный сертификат на продукцию собственного производства ТР ТС 004/2011 «О безопасности низковольтного оборудования» и сертификаты менеджмента качества ISO 9001:2005 / DAkkS DIN EN ISO 9001:2015. Поэтому мы так уверены в качестве своей продукции.

Возникли сложности с выбором продукции? Обращайтесь, и мы подберем нужный вариант, ответим на вопросы и сориентируем по ценам и срокам.

Звоните +7 (499) 110-00-93
Пишите на zakaz@piris.ru

 

Отправьте заявку в отдел продаж

Хотите узнать о наличии товара, его стоимости и сроках поставки? Оставьте заявку и мы ответим вам в течение часа.

Имя

Компания*

Телефон*

E-mail*

Сообщение

Отправляя заявку, я соглашаюсь
на обработку персональных данных

Отдел продаж

Пункты выдачи заказов

Доставка по России через Деловые Линии и CDEK в 100+ города. Ускоренная доставка в Москву и Санкт-Петербург.

Реквизиты

ООО «ПИРИС»,
ИНН: 9703180145, КПП: 770301001, ОГРН: 1247700328798,
Юридический адрес: 123112, г Москва вн.тер.г муниципальный округ Пресненский наб Пресненская, 12 помещ 64п

Оставить заявку

Имя

Телефон*

E-mail*

Отправляя заявку, я соглашаюсь
на обработку персональных данных