Заказ

Ваша корзина пуста!

Шкаф АВР 350А, на контакторах, 2 ввода, Andeli

Арт: АВР-PRS-К-2-1-350-AND

Характеристики

Документы

Описание

Задать вопрос

  • Артикул:
    АВР-PRS-К-2-1-350-AND
  • Тип коммутации АВР:
    Контакторы
  • Документация:
    Разработана
  • Исполнение:
    Навесное
  • Масса:
    120 кг
  • Степень защиты:
    IP 31
  • Направление ввода и вывода кабеля:
    Снизу
  • Количество вводов:
    2
  • Количество полюсов:
    3 P
  • Номинальный ток:
    350 А
  • Номинальная отключающая способность:
    50 кА
  • Номинальное рабочее напряжение:
    380 В
  • Напряжение цепей управления:
    220 В
  • Тип расцепителя:
    Электромагнитный и тепловой
  • Секция распределения:
    Без секции распределения
  • Тип заземления:
    TN-C, TN-S, TN-C-S
  • Высота, мм:
    1400
  • Ширина, мм:
    800
  • Глубина, мм:
    300
  • Комплектующие:
    Andeli
  • Цвет корпуса:
    RAL 7035
  • Рабочая температура:
    от -35 до +40 °C

Шкаф АВР-PRS-К-2-1-350-AND на контакторах Andeli CJX2-F400

Устройства АВР-PRS-K-2-1-350-AND выполнены на автоматических выключателях в литом корпусе серии AM1-350L/3P и контакторах серии CJX2-F400 бренда Andeli.

Система АВР выполняет функцию автоматического переключения на резервный источник питания при аварии на основном вводе, с функцией самовозврата. Шкаф АВР имеет приоритет 1-го ввода. Самовозврат на основной источник питания происходит при восстановлении номинальных параметров сети.

Шкаф АВР-PRS-K-2-1-350-AND имеет возможность подключения вводов снизу, с дополнительной опцией — выводом на клеммы, добавлением секции распределения.

Шкаф выполнен в металлическом корпусе со степенью защиты IP 31. Возможен заказ в корпусе со степенью защиты IP 54.

Габариты шкафа АВР-PRS-К-2-1-350-AND

Габариты шкафа АВР на 350А, на контакторах Andeli с 2 вводами

3D вид шкафа АВР-PRS-К-2-1-350-AND

3D вид шкафа АВР на 350А, на контакторах Andeli с 2 вводами
3D вид шкафа АВР на 350А, на контакторах Andeli с 2 вводами

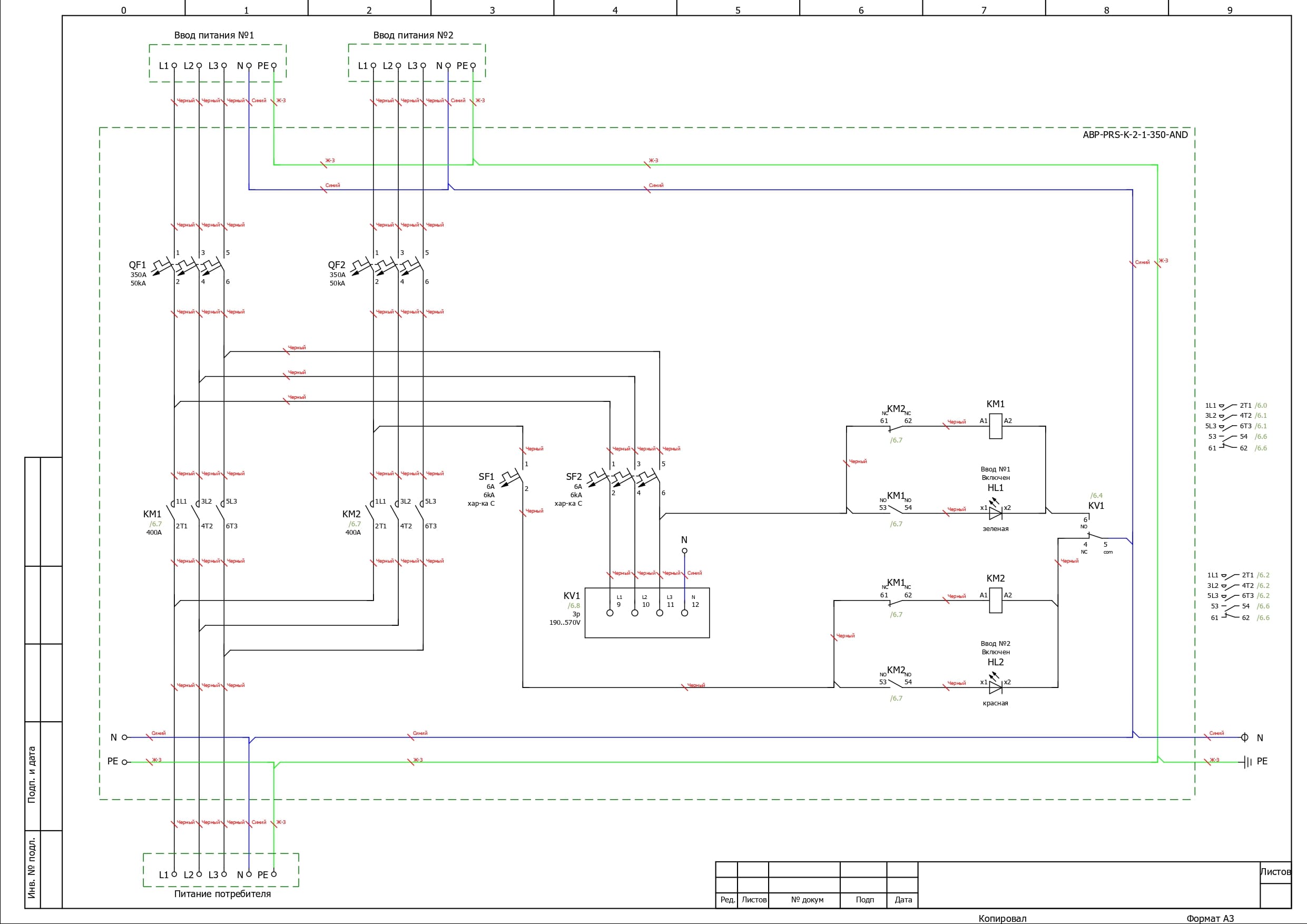
Принципиальная схема АВР-PRS-К-2-1-350-AND

Электрическая схема шкафа АВР на 350А, на контакторах Andeli, 2 ввода

Производство, доставка, гарантия и оплата:

  1. Шкафы автоматического ввода резерва на контакторах АВР-PRS-К-2-1 изготавливаются за 14–25 дней, поскольку не хранятся на складе. Это даёт возможность учитывать незначительные изменения, которые иногда запрашивают клиенты.
  2. Доставляем бесплатно по всей России до терминала Деловых Линий.
  3. Даём гарантию на 1 год.
  4. Принимаем оплату только на расчётный счёт. При необходимости заключаем договор поставки.

Культура монтажа на нашем производстве

Сертифицированное качество

Гарантия на шкафы АВР, ВРУ, ШУН ГРЩ, составляет 1 год. Но реальный срок эксплуатации значительно больше — при правильном использовании изделие прослужит вам 25 лет.

У нас есть обязательный сертификат на продукцию собственного производства ТР ТС 004/2011 «О безопасности низковольтного оборудования» и сертификаты менеджмента качества ISO 9001:2005 / DAkkS DIN EN ISO 9001:2015. Поэтому мы так уверены в качестве своей продукции.

Возникли сложности с выбором шкафа АВР, ВРУ ШУН, ГРЩ, ПР - обращайтесь, и мы подберем нужный вариант, ответим на вопросы и сориентируем по ценам и срокам.

Звоните +7 (499) 110-00-93
Пишите на zakaz@piris.ru

Отправьте заявку в отдел продаж

Хотите узнать о наличии товара, его стоимости и сроках поставки? Оставьте заявку и мы ответим вам в течение часа.

Имя

Компания*

Телефон*

E-mail*

Сообщение

Отправляя заявку, я соглашаюсь
на обработку персональных данных

Отдел продаж

Пункты выдачи заказов

Доставка по России через Деловые Линии и CDEK в 100+ города. Ускоренная доставка в Москву и Санкт-Петербург.

Реквизиты

ООО «ПИРИС»,
ИНН: 9703180145, КПП: 770301001, ОГРН: 1247700328798,
Юридический адрес: 123112, г Москва вн.тер.г муниципальный округ Пресненский наб Пресненская, 12 помещ 64п

Оставить заявку

Имя

Телефон*

E-mail*

Отправляя заявку, я соглашаюсь
на обработку персональных данных