Заказ

Ваша корзина пуста!

Шкаф ВРУ с АВР на 2 ввода, без секции распределения, без секционного выключателя, на мотор-автоматах, 350А, CHINT

Арт: ВРУ-PRS-АВР-А-2-00-350-CHINT

Характеристики

Документы

Описание

Задать вопрос

  • Артикул:
    ВРУ-PRS-АВР-А-2-00-350-CHINT
  • Производитель:
    PIRIS
  • Тип коммутации АВР:
    Мотор-автоматы
  • Документация:
    Разработана
  • Исполнение:
    Напольное
  • Масса:
    290 кг
  • Степень защиты:
    IP 31
  • Направление ввода и вывода кабеля:
    Снизу
  • Количество вводов:
    2
  • Количество полюсов:
    3 P
  • Номинальный ток:
    350 А
  • Номинальная отключающая способность:
    50 кА
  • Режим работы:
    Автоматический и ручной
  • Номинальное рабочее напряжение:
    380 В
  • Напряжение цепей управления:
    220 В
  • Учет электроэнергии:
    Да
  • Тип расцепителя:
    Термомагнитный нерегулируемый
  • Секция распределения:
    Без секции распределения
  • Тип заземления:
    TN-C, TN-S, TN-C-S
  • Тип покрытия:
    Порошковая покраска
  • Комплектующие:
    CHINT
  • Цвет корпуса:
    RAL 7035

Шкаф ВРУ-PRS-АВР-А-2-00-350-CHINT

Вводно-распределительное устройство с АВР — ВРУ-PRS-АВР-А-2-00-350-CHINT напольного исполнения, из цельносварного корпуса в габаритах 2000x800x600 со степенью защиты IP31, предназначено для ввода и резервирования питания силового оборудования 1-й категории электроприёмников, когда перерыв в электроснабжении недопустим.

На каждом вводе установлен рубильник CHINT NH40-400/3, 3P, 400А, который выполняет следующие функции:

Механическая коммутация вводов
Обеспечивает ручное отключение или подключение одного из вводов независимо от автоматических выключателей. Это удобно при обслуживании, ремонте или испытаниях.

Безопасность персонала
При необходимости обслуживания рубильник надёжно разрывает цепь на стороне конкретного ввода, обеспечивая видимый разрыв и безопасные условия для электромонтажников.

Резерв управления
В случае выхода из строя моторного привода автоматического выключателя или отказа системы АВР рубильник позволяет вручную управлять подачей питания на ввод.

Селективность по функциям
Автоматические выключатели выполняют защиту от перегрузок и короткого замыкания, а рубильники — коммутационную функцию, разграничивая вводы и обеспечивая безопасную изоляцию.

ВРУ-PRS-АВР-А-2-00-350-CHINT оснащен системой автоматического ввода резерва. Управление осуществляется автоматическими выключателями в литом корпусе CHINT NXM-400S/3P 350A 50кА с термомагнитным расцепителем совместно с контроллером ПЛК Rievtech PR-14AC-R. Ресурс выходных реле контроллера — до 100 000 коммутационных циклов при номинальной нагрузке (AC-1), что обеспечивает длительную и стабильную работу.

Система АВР переключает питание с основного ввода на резервный при аварии и возвращает его обратно после восстановления напряжения, обеспечивая бесперебойную работу оборудования.

Данная модификация выполнена без секции распределения — шкаф предназначен для ввода и резервирования питания, а распределение по отходящим линиям выполняется в последующих распределительных устройствах объекта.

Учёт электроэнергии на каждом вводе осуществляется с помощью счётчиков Меркурий 234 ARTM-03 PBR.R, 5(10)А, 3×230/400В, 0,5S, 2×RS-485 — 2 шт.

Где применяется ВРУ

Вводно-распределительные устройства (ВРУ) применяются для ввода и распределения питания 0,4 кВ на объектах, где важны понятная схема, обслуживаемость и корректная организация вводов/распределения. Исполнение подбирается по току, количеству вводов, степени защиты (IP) и наличию АВР/секции распределения.

ЖКХ и инженерные системы

 

ИТП, насосные, тепловые пункты, узлы учета
Коммерческая недвижимость

 

БЦ, ТЦ, склады, паркинги, рестораны
Промышленность

 

Цеха, производственные линии, участки общезаводского питания
Медицина и социальные объекты

 

Поликлиники, больницы, школы, учреждения
Дата-центры и связь

 

Серверные, узлы связи, телеком-инфраструктура
Инфраструктура и стройплощадки

 

Временные щиты, КТП/РП, вспомогательные узлы

 

Габаритный чертеж ВРУ-PRS-АВР-А-2-00-350-CHINT
Габаритный чертеж ВРУ-PRS-АВР-А-2-00-350-CHINT
3D вид шкафа ВРУ-PRS-АВР-А-2-00-350-CHINT
3D вид ВРУ-PRS-АВР-А-2-00-350-CHINT
3D вид шкафа ВРУ-PRS-АВР-А-2-00-350-CHINT (альтернативный ракурс)
3D вид ВРУ-PRS-АВР-А-2-00-350-CHINT
Принципиальная электрическая схема ВРУ-PRS-АВР-А-2-00-350-CHINT
Принципиальная схема ВРУ-PRS-АВР-А-2-00-350-CHINT
Схема мини-АВР питания цепей управления ВРУ-PRS-АВР-А-2-00-350-CHINT
Схема мини-АВР питания цепей управления ВРУ-PRS-АВР-А-2-00-350-CHINT
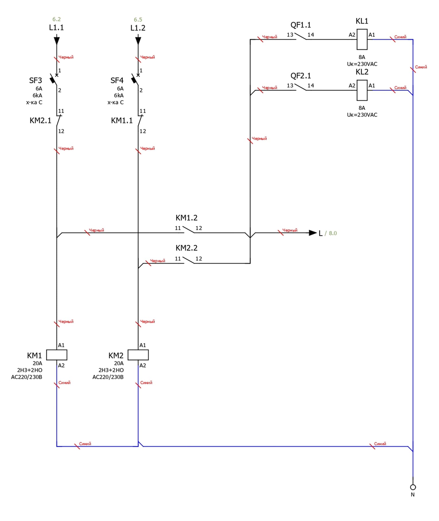
Схема управления АВР и индикации ВРУ-PRS-АВР-А-2-00-350-CHINT
Схема управления АВР и индикации ВРУ-PRS-АВР-А-2-00-350-CHINT

Производство, доставка, гарантия и оплата

Шкаф ВРУ-PRS-АВР-А-2-00-350-CHINT изготавливается под заказ с возможностью учёта корректировок по проекту.

Доставка по всей России до терминала транспортной компании.

Гарантия 2 года.

Оплата по безналичному расчёту. Заключаем договор поставки.

Преимущества работы с нами

В короткий срок рассчитаем вам точную смету по проекту, объясним нюансы изготовления и предложим наиболее подходящие конструктивные решения. Поможем составить описательную часть проекта. Впоследствии изготовим конечному заказчику рассчитанные НКУ на нашем производственном предприятии в сжатые сроки. Действует программа стимулирования.

Поставим необходимые электромонтажные изделия, а также изготовим шкафы и щиты для энергоснабжения объекта точно в срок. Обеспечим отсутствие проблем с монтажом, подключением, сдачей в эксплуатацию и последующими проверками. Отлаженная логистика нашими силами и за наш счет.

Поставим продукцию в соответствии с требованиями службы эксплуатации точно в срок и по минимальной цене.

Обеспечим быстрое согласование заявки с вашим энергетиком.

С удовольствием участвуем во внутренних тендерах предприятий среди поставщиков для предложения наиболее правильного технического решения и оптимальной стоимости.

Отлаженная логистика нашими силами и за наш счет.

Изготовим для вас надежное изделие, которое полностью решит требуемую технологическую задачу, либо поставим необходимые комплектующие для самостоятельной сборки. Обеспечим отсутствие проблем с монтажом, подключением, сдачей в эксплуатацию и последующими проверками. Вы получите безаварийную и постоянную работу участка электроснабжения без простоев и потерь от недопроизводства.

Все комплектующие для сборки шкафов АВР мы получаем по оптовой цене без наценок посредников. Это позволяет нам предложить своим клиентам максимально выгодные условия.

Примеры наших проектов ВРУ

Производственная площадка

Общая площадь производственных помещений 900 м²: сборочный цех, цех металлообработки, склад комплектующих и готовой продукции. На производстве заняты более 80 мастеров и инженеров.

Кабельно-проводниковая продукция и медная шина для производства только ГОСТ.

Металлокорпуса для ВРУ мы изготавливаем самостоятельно из холоднокатаного стального листа. Так мы приводим к единому стандарту все конструкции серийных распределительных шкафов из каталога.

Для производства напольных корпусов мы используем только оцинкованный металл толщиной 2 мм для большей стойкости к коррозии и жесткости каркаса. Для навесных шкафов используем холоднокатаный стальной лист толщиной 1,5 мм.

В цехе металлообработки стоит один координатно-револьверный пробивной пресс Abamet AMPe-750 и два гидравлических листогибочных пресса Abamet AMB-10031.

Сертифицированное качество

На все устройства ввода и распределения электроэнергии даём расширенную гарантию 2 года. Но реальный срок эксплуатации значительно больше — при правильном использовании изделие прослужит вам 25 лет.

У нас есть обязательный сертификат на продукцию собственного производства ТР ТС 004/2011 «О безопасности низковольтного оборудования» и сертификаты менеджмента качества ISO 9001:2005 / DAkkS DIN EN ISO 9001:2015. Поэтому мы так уверены в качестве своей продукции.

Возникли сложности с выбором продукции? Обращайтесь, и мы подберем нужный вариант, ответим на вопросы и сориентируем по ценам и срокам.

Звоните +7 (499) 110-00-93
Пишите на zakaz@piris.ru

 

Отправьте заявку в отдел продаж

Хотите узнать о наличии товара, его стоимости и сроках поставки? Оставьте заявку и мы ответим вам в течение часа.

Имя

Компания*

Телефон*

E-mail*

Сообщение

Отправляя заявку, я соглашаюсь
на обработку персональных данных

Отдел продаж

Пункты выдачи заказов

Доставка по России через Деловые Линии и CDEK в 100+ города. Ускоренная доставка в Москву и Санкт-Петербург.

Реквизиты

ООО «ПИРИС»,
ИНН: 9703180145, КПП: 770301001, ОГРН: 1247700328798,
Юридический адрес: 123112, г Москва вн.тер.г муниципальный округ Пресненский наб Пресненская, 12 помещ 64п

Оставить заявку

Имя

Телефон*

E-mail*

Отправляя заявку, я соглашаюсь
на обработку персональных данных