Заказ

Ваша корзина пуста!

Шкаф ВРУ с АВР, 80А, 2 ввода, мотор-автоматы, EKF, 1 секция распределения (5x16А)

Арт: ВРУ-PRS-АВР-А-2-01-80-EKF

Характеристики

Документы

Описание

Задать вопрос

  • Артикул:
    ВРУ-PRS-АВР-А-2-01-80-EKF
  • Производитель:
    PIRIS
  • Тип коммутации АВР:
    Мотор-автоматы
  • Документация:
    Разработана
  • Исполнение:
    Навесное
  • Степень защиты:
    IP 31
  • Количество вводов:
    2
  • Номинальный ток:
    80 А
  • Номинальная отключающая способность:
    50 кА
  • Учет электроэнергии:
    Да
  • Секция распределения:
    1 Секция распределения
  • Тип заземления:
    TN-C, TN-S, TN-C-S
  • Тип покрытия:
    Порошковая покраска
  • Комплектующие:
    EKF
  • Цвет корпуса:
    RAL 7035
  • Производcтво:
    Россия

Шкаф ВРУ-PRS-АВР-А-2-01-80-EKF

Вводно-распределительное устройство с АВР — ВРУ-PRS-АВР-А-2-01-80-EKF навесного исполнения, из цельносварного корпуса в габаритах 1400×800×300 со степенью защиты IP31, предназначено для ввода и распределения питания силового оборудования 1-й категории электроприёмников, когда перерыв в электроснабжении недопустим.

На каждом вводе установлен рубильник PowerSwitch EKF 100A 3P с рукояткой управления для прямой установки, который выполняет следующие функции:

Механическая коммутация вводов
Обеспечивает ручное отключение или подключение одного из вводов независимо от автоматических выключателей. Это удобно при обслуживании, ремонте или испытаниях.

Безопасность персонала
При необходимости обслуживания рубильник надёжно разрывает цепь на стороне конкретного ввода, обеспечивая видимый разрыв и безопасные условия для электромонтажников.

Резерв управления
В случае выхода из строя моторного привода автоматического выключателя или отказа системы АВР рубильник позволяет вручную управлять подачей питания на ввод.

Разделение функций
Автоматические выключатели обеспечивают защиту от перегрузок и короткого замыкания, а рубильники выполняют коммутацию и безопасное отключение вводов.

ВРУ-PRS-АВР-А-2-01-80-EKF оснащен системой автоматического ввода резерва. Управление осуществляется автоматическими выключателями в литом корпусе EKF AVERES AV POWER-1/3 80А 35кА совместно с контроллером ПЛК Rievtech PR-14AC-R. Ресурс выходных реле контроллера — до 100 000 коммутационных циклов при номинальной нагрузке (AC-1), что обеспечивает длительную и стабильную работу.

Система АВР переключает питание с основного ввода на резервный при аварии и возвращает его обратно после восстановления напряжения, обеспечивая бесперебойную работу оборудования.

Секция распределения состоит из:

EKF PROxima 3P 16А (C) 6кА ВА 47-63N
Модульный автоматический выключатель — 5 шт.

Учёт электроэнергии на каждом вводе осуществляется с помощью счётчиков Меркурий 234 ARTM-03 PBR.R, 5(10)А, 3×230/400В, 0,5S, 2×RS-485 — 2 шт.

Область применения ВРУ-PRS-АВР-А-2-01-80-EKF охватывает жилые комплексы, торговые и офисные центры, промышленные предприятия, медицинские учреждения, дата-центры, а также объекты инфраструктуры и ЖКХ.

Габаритный чертеж ВРУ-PRS-АВР-А-2-01-80-EKF
Габаритный чертеж ВРУ-PRS-АВР-А-2-01-80-EKF
3D вид шкафа ВРУ-PRS-АВР-А-2-01-80-EKF
3D вид ВРУ-PRS-АВР-А-2-01-80-EKF
3D вид шкафа ВРУ-PRS-АВР-А-2-01-80-EKF (альтернативный ракурс)
3D вид ВРУ-PRS-АВР-А-2-01-80-EKF
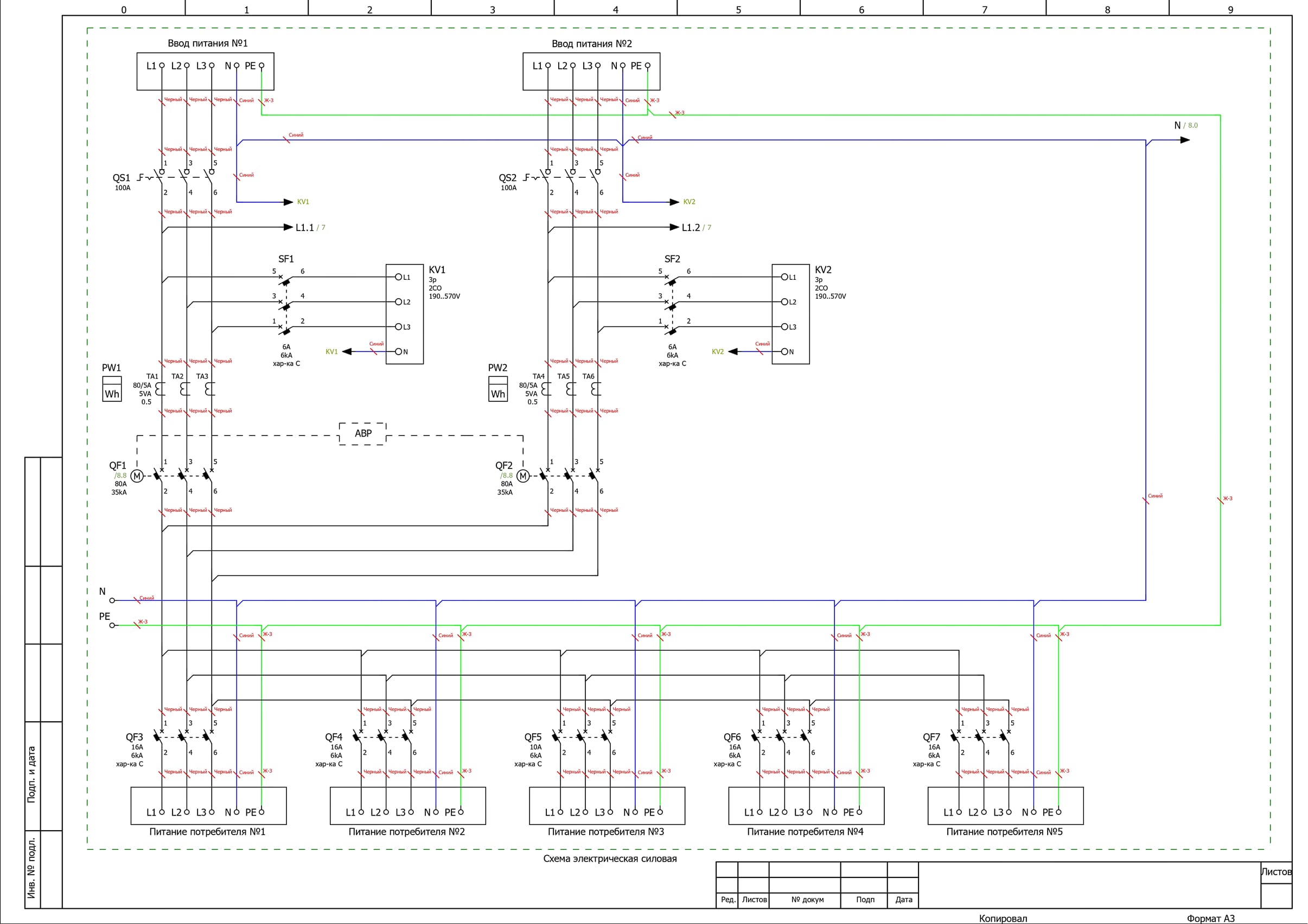
Принципиальная электрическая схема ВРУ-PRS-АВР-А-2-01-80-EKF
Принципиальная схема ВРУ-PRS-АВР-А-2-01-80-EKF
Схема мини-АВР питания цепей управления ВРУ-PRS-АВР-А-2-01-80-EKF
Схема мини-АВР питания цепей управления ВРУ-PRS-АВР-А-2-01-80-EKF
Схема управления АВР и индикации ВРУ-PRS-АВР-А-2-01-80-EKF
Схема управления АВР и индикации ВРУ-PRS-АВР-А-2-01-80-EKF

Производство, доставка, гарантия и оплата

Шкаф ВРУ-PRS-АВР-А-2-01-80-EKF изготавливается под заказ с возможностью учёта корректировок по проекту.

Доставка по всей России до терминала транспортной компании.

Гарантия 2 года.

Оплата по безналичному расчёту. Заключаем договор поставки.

Преимущества работы с нами

В короткий срок рассчитаем вам точную смету по проекту, объясним нюансы изготовления и предложим наиболее подходящие конструктивные решения. Поможем составить описательную часть проекта. Впоследствии изготовим конечному заказчику рассчитанные НКУ на нашем производственном предприятии в сжатые сроки. Действует программа стимулирования.

Поставим необходимые электромонтажные изделия, а также изготовим шкафы и щиты для энергоснабжения объекта точно в срок. Обеспечим отсутствие проблем с монтажом, подключением, сдачей в эксплуатацию и последующими проверками. Отлаженная логистика нашими силами и за наш счет.

Поставим продукцию в соответствии с требованиями службы эксплуатации точно в срок и по минимальной цене.

Обеспечим быстрое согласование заявки с вашим энергетиком.

С удовольствием участвуем во внутренних тендерах предприятий среди поставщиков для предложения наиболее правильного технического решения и оптимальной стоимости.

Отлаженная логистика нашими силами и за наш счет.

Изготовим для вас надежное изделие, которое полностью решит требуемую технологическую задачу, либо поставим необходимые комплектующие для самостоятельной сборки. Обеспечим отсутствие проблем с монтажом, подключением, сдачей в эксплуатацию и последующими проверками. Вы получите безаварийную и постоянную работу участка электроснабжения без простоев и потерь от недопроизводства.

Все комплектующие для сборки шкафов АВР мы получаем по оптовой цене без наценок посредников. Это позволяет нам предложить своим клиентам максимально выгодные условия.

Примеры наших проектов ВРУ

Производственная площадка

Общая площадь производственных помещений 900 м²: сборочный цех, цех металлообработки, склад комплектующих и готовой продукции. На производстве заняты более 80 мастеров и инженеров.

Кабельно-проводниковая продукция и медная шина для производства только ГОСТ.

Металлокорпуса для ВРУ мы изготавливаем самостоятельно из холоднокатаного стального листа. Так мы приводим к единому стандарту все конструкции серийных распределительных шкафов из каталога.

Для производства напольных корпусов мы используем только оцинкованный металл толщиной 2 мм для большей стойкости к коррозии и жесткости каркаса. Для навесных шкафов используем холоднокатаный стальной лист толщиной 1,5 мм.

В цехе металлообработки стоит один координатно-револьверный пробивной пресс Abamet AMPe-750 и два гидравлических листогибочных пресса Abamet AMB-10031.

Сертифицированное качество

На все устройства ввода и распределения электроэнергии даём расширенную гарантию 2 года. Но реальный срок эксплуатации значительно больше — при правильном использовании изделие прослужит вам 25 лет.

У нас есть обязательный сертификат на продукцию собственного производства ТР ТС 004/2011 «О безопасности низковольтного оборудования» и сертификаты менеджмента качества ISO 9001:2005 / DAkkS DIN EN ISO 9001:2015. Поэтому мы так уверены в качестве своей продукции.

Возникли сложности с выбором продукции? Обращайтесь, и мы подберем нужный вариант, ответим на вопросы и сориентируем по ценам и срокам.

Звоните +7 (499) 110-00-93
Пишите на zakaz@piris.ru

 

Отправьте заявку в отдел продаж

Хотите узнать о наличии товара, его стоимости и сроках поставки? Оставьте заявку и мы ответим вам в течение часа.

Имя

Компания*

Телефон*

E-mail*

Сообщение

Отправляя заявку, я соглашаюсь
на обработку персональных данных

Отдел продаж

Пункты выдачи заказов

Доставка по России через Деловые Линии и CDEK в 100+ города. Ускоренная доставка в Москву и Санкт-Петербург.

Реквизиты

ООО «ПИРИС»,
ИНН: 9703180145, КПП: 770301001, ОГРН: 1247700328798,
Юридический адрес: 123112, г Москва вн.тер.г муниципальный округ Пресненский наб Пресненская, 12 помещ 64п

Оставить заявку

Имя

Телефон*

E-mail*

Отправляя заявку, я соглашаюсь
на обработку персональных данных