Заказ

Ваша корзина пуста!

Шкаф ВРУ с АВР, 50А, 2 ввода, мотор-автоматы, FERZ, 1 секция распределения (5x16А)

Арт: ВРУ-PRS-АВР-А-2-01-50-FERZ

Характеристики

Документы

Описание

Задать вопрос

  • Артикул:
    ВРУ-PRS-АВР-А-2-01-50-FERZ
  • Производитель:
    PIRIS
  • Тип коммутации АВР:
    Мотор-автоматы
  • Исполнение:
    Навесное
  • Габариты:
    1400×800×300 мм (высота×ширина×глубина)
  • Степень защиты:
    IP 31
  • Количество вводов:
    2
  • Номинальный ток:
    50 А
  • Номинальная отключающая способность:
    50 кА
  • Секция распределения:
    1 Секция распределения
  • Комплектующие:
    FERZ
  • Цвет корпуса:
    RAL 7035
  • Производcтво:
    Россия

Шкаф ВРУ-PRS-АВР-А-2-01-50-FERZ

Вводно-распределительное устройство с АВР — ВРУ-PRS-АВР-А-2-01-50-FERZ навесного исполнения, из цельносварного корпуса в габаритах 1400×800×300 со степенью защиты IP31, предназначено для ввода и распределения питания силового оборудования 1-й категории электроприёмников, когда перерыв в электроснабжении недопустим.

На каждом вводе установлен рубильник CHINT NH40-50/3, 3P, 50А, который выполняет следующие функции:

Механическая коммутация вводов
Обеспечивает ручное отключение или подключение одного из вводов независимо от автоматических выключателей. Это удобно при обслуживании, ремонте или испытаниях.

Безопасность персонала
При необходимости обслуживания рубильник надёжно разрывает цепь на стороне конкретного ввода, обеспечивая видимый разрыв и безопасные условия для электромонтажников.

Резерв управления
В случае выхода из строя моторного привода автоматического выключателя или отказа системы АВР рубильник позволяет вручную управлять подачей питания на ввод.

Разделение функций
Автоматические выключатели обеспечивают защиту от перегрузок и короткого замыкания, а рубильники выполняют коммутацию и безопасное отключение вводов.

ВРУ-PRS-АВР-А-2-01-50-FERZ оснащен системой автоматического ввода резерва. Управление осуществляется автоматическими выключателями в литом корпусе FERZ CNSX-N-100-TM-D/3P 50А 50кА с термомагнитным расцепителем совместно с контроллером ПЛК Rievtech PR-14AC-R. Ресурс выходных реле контроллера — до 100 000 коммутационных циклов при номинальной нагрузке (AC-1), что обеспечивает длительную и стабильную работу.

Система АВР переключает питание с основного ввода на резервный при аварии и возвращает его обратно после восстановления напряжения, обеспечивая бесперебойную работу оборудования.

Секция распределения состоит из:

FERZ FMB 3P 16A 6kA хар-ка C
Модульный автоматический выключатель Dr.Ferz серии FMB — 5 шт.

Учёт электроэнергии на каждом вводе осуществляется с помощью счётчиков Меркурий 234 ARTM-03 PBR.R, 5(10)А, 3×230/400В, 0,5S, 2×RS-485 — 2 шт.

Область применения ВРУ-PRS-АВР-А-2-01-50-FERZ охватывает жилые комплексы, торговые и офисные центры, промышленные предприятия, медицинские учреждения, дата-центры, а также объекты инфраструктуры и ЖКХ.

Габаритный чертеж ВРУ-PRS-АВР-А-2-01-50-FERZ
Габаритный чертеж ВРУ-PRS-АВР-А-2-01-50-FERZ
3D вид шкафа ВРУ-PRS-АВР-А-2-01-50-FERZ
3D вид ВРУ-PRS-АВР-А-2-01-50-FERZ
3D вид шкафа ВРУ-PRS-АВР-А-2-01-50-FERZ (альтернативный ракурс)
3D вид ВРУ-PRS-АВР-А-2-01-50-FERZ
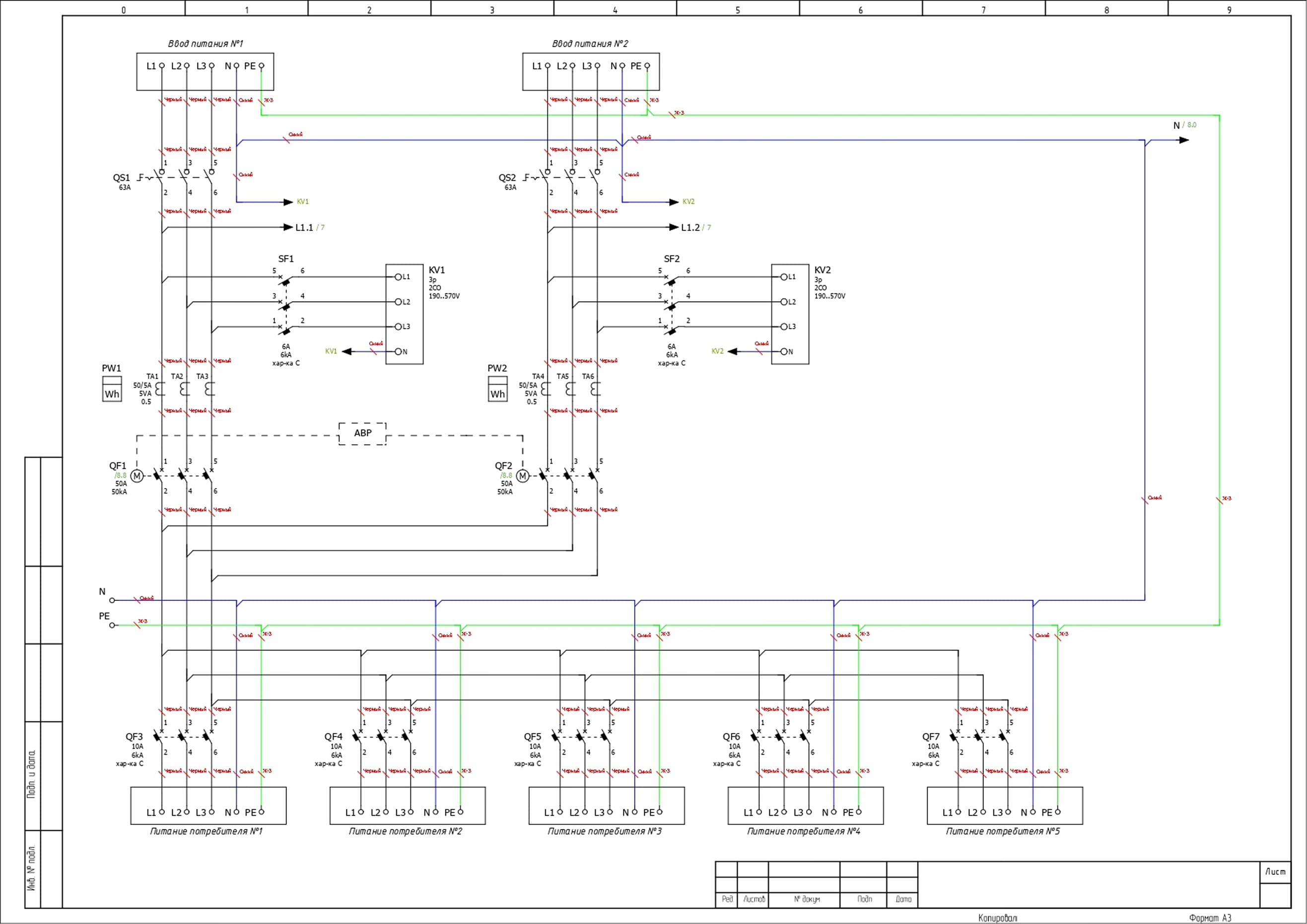
Принципиальная электрическая схема ВРУ-PRS-АВР-А-2-01-50-FERZ
Принципиальная схема ВРУ-PRS-АВР-А-2-01-50-FERZ
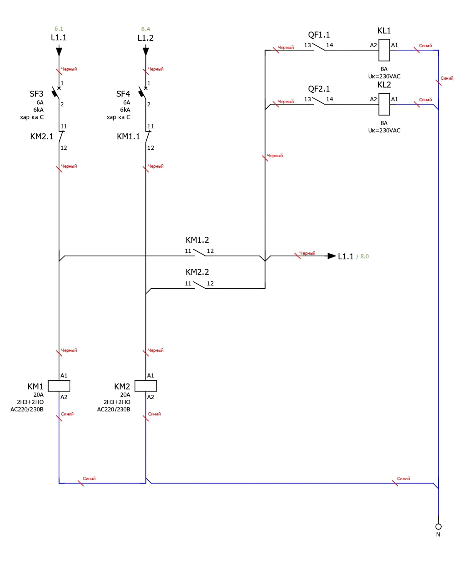
Схема мини-АВР питания цепей управления ВРУ-PRS-АВР-А-2-01-50-FERZ
Схема мини-АВР питания цепей управления ВРУ-PRS-АВР-А-2-01-50-FERZ
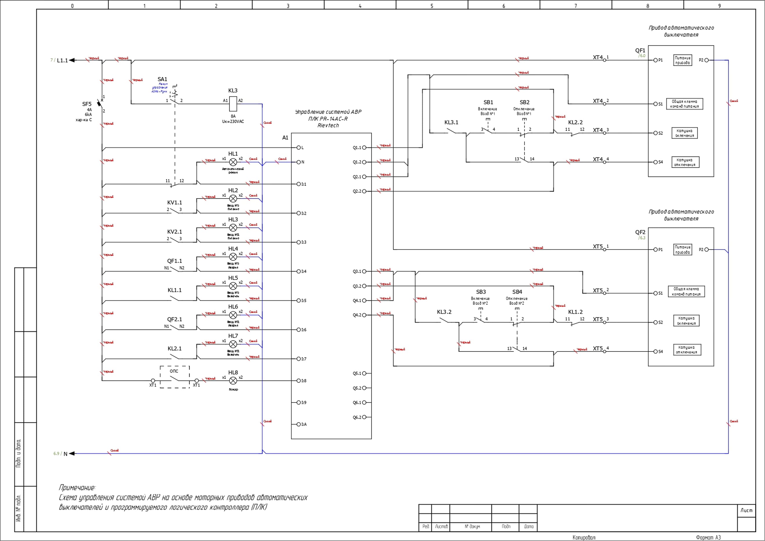
Схема управления АВР и индикации ВРУ-PRS-АВР-А-2-01-50-FERZ
Схема управления АВР и индикации ВРУ-PRS-АВР-А-2-01-50-FERZ

Производство, доставка, гарантия и оплата

Шкаф ВРУ-PRS-АВР-А-2-01-50-FERZ изготавливается под заказ с возможностью учёта корректировок по проекту.

Доставка по всей России до терминала транспортной компании.

Гарантия 2 года.

Оплата по безналичному расчёту. Заключаем договор поставки.

Преимущества работы с нами

В короткий срок рассчитаем вам точную смету по проекту, объясним нюансы изготовления и предложим наиболее подходящие конструктивные решения. Поможем составить описательную часть проекта. Впоследствии изготовим конечному заказчику рассчитанные НКУ на нашем производственном предприятии в сжатые сроки. Действует программа стимулирования.

Поставим необходимые электромонтажные изделия, а также изготовим шкафы и щиты для энергоснабжения объекта точно в срок. Обеспечим отсутствие проблем с монтажом, подключением, сдачей в эксплуатацию и последующими проверками. Отлаженная логистика нашими силами и за наш счет.

Поставим продукцию в соответствии с требованиями службы эксплуатации точно в срок и по минимальной цене.

Обеспечим быстрое согласование заявки с вашим энергетиком.

С удовольствием участвуем во внутренних тендерах предприятий среди поставщиков для предложения наиболее правильного технического решения и оптимальной стоимости.

Отлаженная логистика нашими силами и за наш счет.

Изготовим для вас надежное изделие, которое полностью решит требуемую технологическую задачу, либо поставим необходимые комплектующие для самостоятельной сборки. Обеспечим отсутствие проблем с монтажом, подключением, сдачей в эксплуатацию и последующими проверками. Вы получите безаварийную и постоянную работу участка электроснабжения без простоев и потерь от недопроизводства.

Все комплектующие для сборки шкафов АВР мы получаем по оптовой цене без наценок посредников. Это позволяет нам предложить своим клиентам максимально выгодные условия.

Примеры наших проектов ВРУ

Производственная площадка

Общая площадь производственных помещений 900 м²: сборочный цех, цех металлообработки, склад комплектующих и готовой продукции. На производстве заняты более 80 мастеров и инженеров.

Кабельно-проводниковая продукция и медная шина для производства только ГОСТ.

Металлокорпуса для ВРУ мы изготавливаем самостоятельно из холоднокатаного стального листа. Так мы приводим к единому стандарту все конструкции серийных распределительных шкафов из каталога.

Для производства напольных корпусов мы используем только оцинкованный металл толщиной 2 мм для большей стойкости к коррозии и жесткости каркаса. Для навесных шкафов используем холоднокатаный стальной лист толщиной 1,5 мм.

В цехе металлообработки стоит один координатно-револьверный пробивной пресс Abamet AMPe-750 и два гидравлических листогибочных пресса Abamet AMB-10031.

Сертифицированное качество

На все устройства ввода и распределения электроэнергии даём расширенную гарантию 2 года. Но реальный срок эксплуатации значительно больше — при правильном использовании изделие прослужит вам 25 лет.

У нас есть обязательный сертификат на продукцию собственного производства ТР ТС 004/2011 «О безопасности низковольтного оборудования» и сертификаты менеджмента качества ISO 9001:2005 / DAkkS DIN EN ISO 9001:2015. Поэтому мы так уверены в качестве своей продукции.

Возникли сложности с выбором продукции? Обращайтесь, и мы подберем нужный вариант, ответим на вопросы и сориентируем по ценам и срокам.

Звоните +7 (499) 110-00-93
Пишите на zakaz@piris.ru

 

Отправьте заявку в отдел продаж

Хотите узнать о наличии товара, его стоимости и сроках поставки? Оставьте заявку и мы ответим вам в течение часа.

Имя

Компания*

Телефон*

E-mail*

Сообщение

Отправляя заявку, я соглашаюсь
на обработку персональных данных

Отдел продаж

Пункты выдачи заказов

Доставка по России через Деловые Линии и CDEK в 100+ города. Ускоренная доставка в Москву и Санкт-Петербург.

Реквизиты

ООО «ПИРИС»,
ИНН: 9703180145, КПП: 770301001, ОГРН: 1247700328798,
Юридический адрес: 123112, г Москва вн.тер.г муниципальный округ Пресненский наб Пресненская, 12 помещ 64п

Оставить заявку

Имя

Телефон*

E-mail*

Отправляя заявку, я соглашаюсь
на обработку персональных данных