Заказ

Ваша корзина пуста!

Шкаф ВРУ с АВР, 40А, 2 ввода, мотор-автоматы, КЭАЗ, 1 секция распределения (5x16А)

Арт: ВРУ-PRS-АВР-А-2-01-40-KEAZ

Характеристики

Документы

Описание

Задать вопрос

  • Артикул:
    ВРУ-PRS-АВР-А-2-01-40-KEAZ
  • Производитель:
    PIRIS
  • Тип коммутации АВР:
    Мотор-автоматы
  • Документация:
    Разработана
  • Исполнение:
    Навесное
  • Габариты:
    1400×800×300 мм (высота×ширина×глубина)
  • Степень защиты:
    IP 31
  • Количество вводов:
    2
  • Номинальный ток:
    40 А
  • Номинальная отключающая способность:
    35 кА
  • Секция распределения:
    1 Секция распределения
  • Тип заземления:
    TN-C, TN-S, TN-C-S
  • Комплектующие:
    КЭАЗ
  • Цвет корпуса:
    RAL 7035
  • Производcтво:
    Россия

Шкаф ВРУ-PRS-АВР-А-2-01-40-KEAZ

Вводно-распределительное устройство с автоматическим вводом резерва — ВРУ-PRS-АВР-А-2-01-40-KEAZ навесного исполнения, изготовлено в цельносварном металлическом корпусе в габаритах 1400×800×300 мм со степенью защиты IP31. Предназначено для ввода и распределения питания силовых нагрузок 1-й категории, когда перерыв в электроснабжении недопустим.

На каждом вводе установлен автоматический выключатель в литом корпусе KEAZ OptiMat T125L M 40A 3P 15kA. Он выполняет три ключевые задачи:

Механическая коммутация вводов
Позволяет физически отключать и включать вводы вручную — независимо от автоматических выключателей. Это улучшает удобство обслуживания, испытаний и обеспечивает контроль в аварийных ситуациях.

Безопасность персонала
Рубильник обеспечивает видимый разрыв, создавая безопасные условия для электромонтажников при ремонте и обслуживании оборудования.

Резерв управления
При отказе моторного привода или контроллера АВР ввод можно переключить вручную. Это обеспечивает высокую надёжность системы и непрерывность питания.

Основное автоматическое переключение выполняют автоматические выключатели в литом корпусе KEAZ OptiMat T125L M 40A 3P 15kA совместно с контроллером ПЛК Rievtech PR-14AC-R. Ресурс выходных реле контроллера составляет до 100 000 коммутаций при нагрузке AC-1, что гарантирует длительный срок службы системы АВР.

При исчезновении напряжения на основном вводе устройство автоматически переключается на резервный. После восстановления напряжения система возвращает питание обратно на основной ввод без участия оператора.

Секция распределения включает:

KEAZ OptiDin BM63-3C16-УХЛ3 16Ахар-ка С 6kA
Автоматический выключатель в литом корпусе — 5 шт.

Учёт электроэнергии реализован с помощью двух счётчиков Меркурий 234 ARTM-03 PBR.R, 5(10) А, 3×230/400 В, класс точности 0,5S, интерфейс связи RS-485.

Область применения ВРУ-PRS-АВР-А-2-01-40-KEAZ включает жилые комплексы, торговые центры, офисные здания, промышленные предприятия, медицинские учреждения, дата-центры, а также объекты инфраструктуры и ЖКХ.

Габаритный чертеж ВРУ-PRS-АВР-А-2-01-40-KEAZ
Габаритный чертеж ВРУ-PRS-АВР-А-2-01-40-KEAZ
3D вид шкафа ВРУ-PRS-АВР-А-2-01-40-KEAZ
3D вид ВРУ-PRS-АВР-А-2-01-40-KEAZ
3D вид ВРУ-PRS-АВР-А-2-01-40-KEAZ (альтернативный ракурс)
3D вид ВРУ-PRS-АВР-А-2-01-40-KEAZ
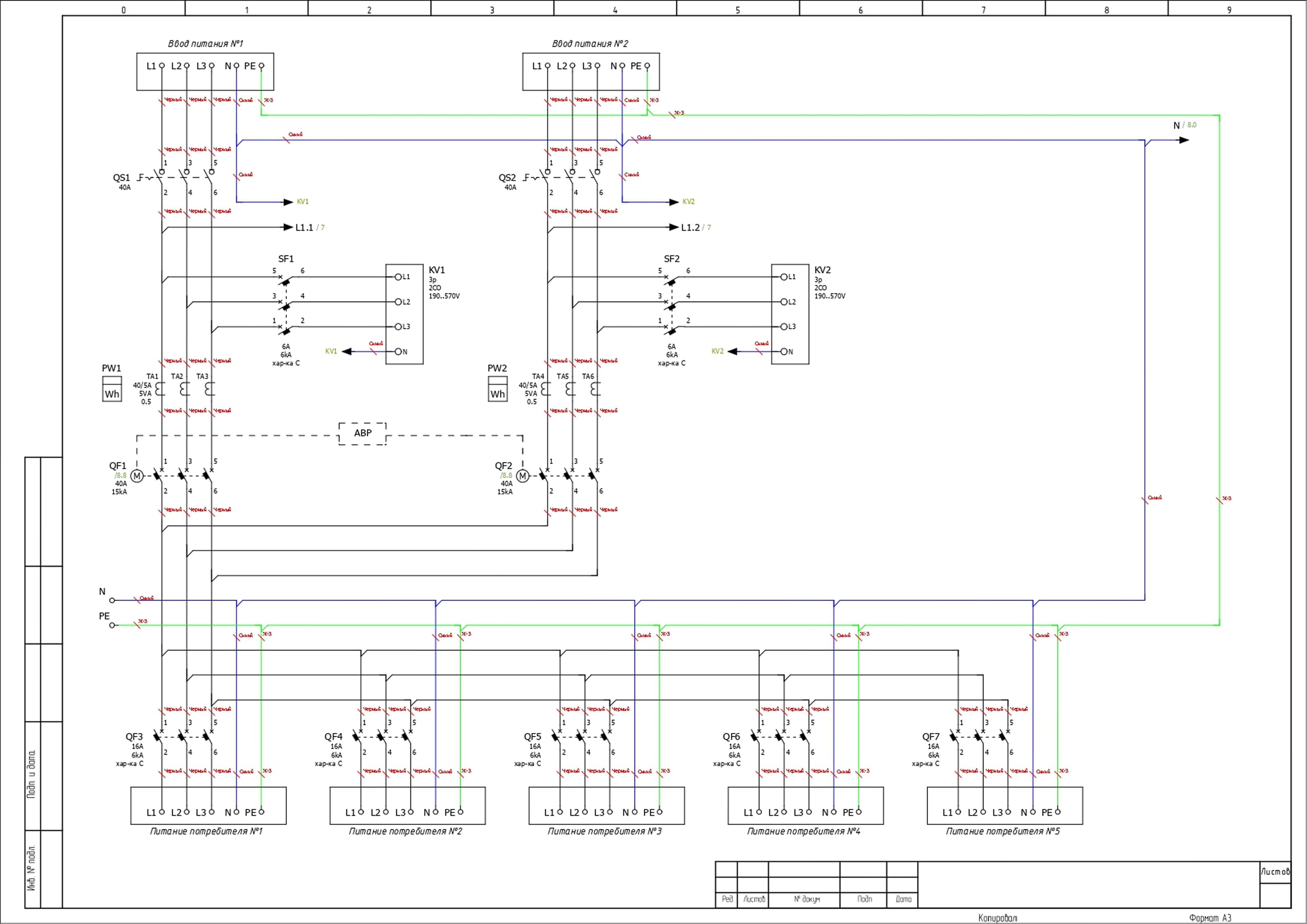
Принципиальная схема ВРУ-PRS-АВР-А-2-01-40-KEAZ loading=
Принципиальная схема ВРУ-PRS-АВР-А-2-01-40-KEAZ
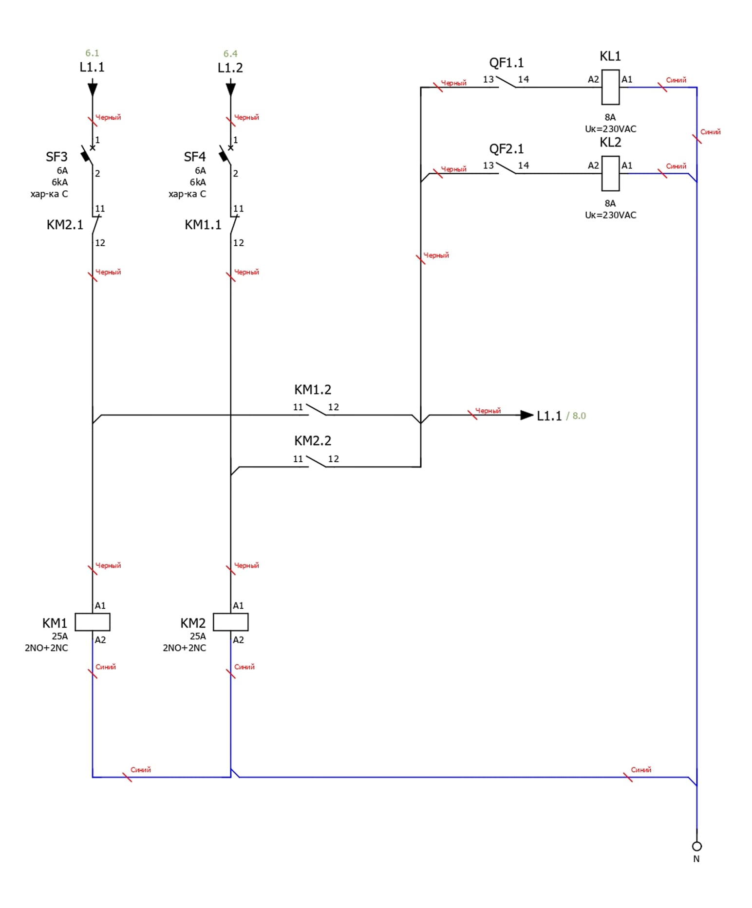
Схема мини-АВР цепей управления ВРУ-PRS-АВР-А-2-01-40-KEAZ
Схема мини-АВР цепей управления ВРУ-PRS-АВР-А-2-01-40-KEAZ
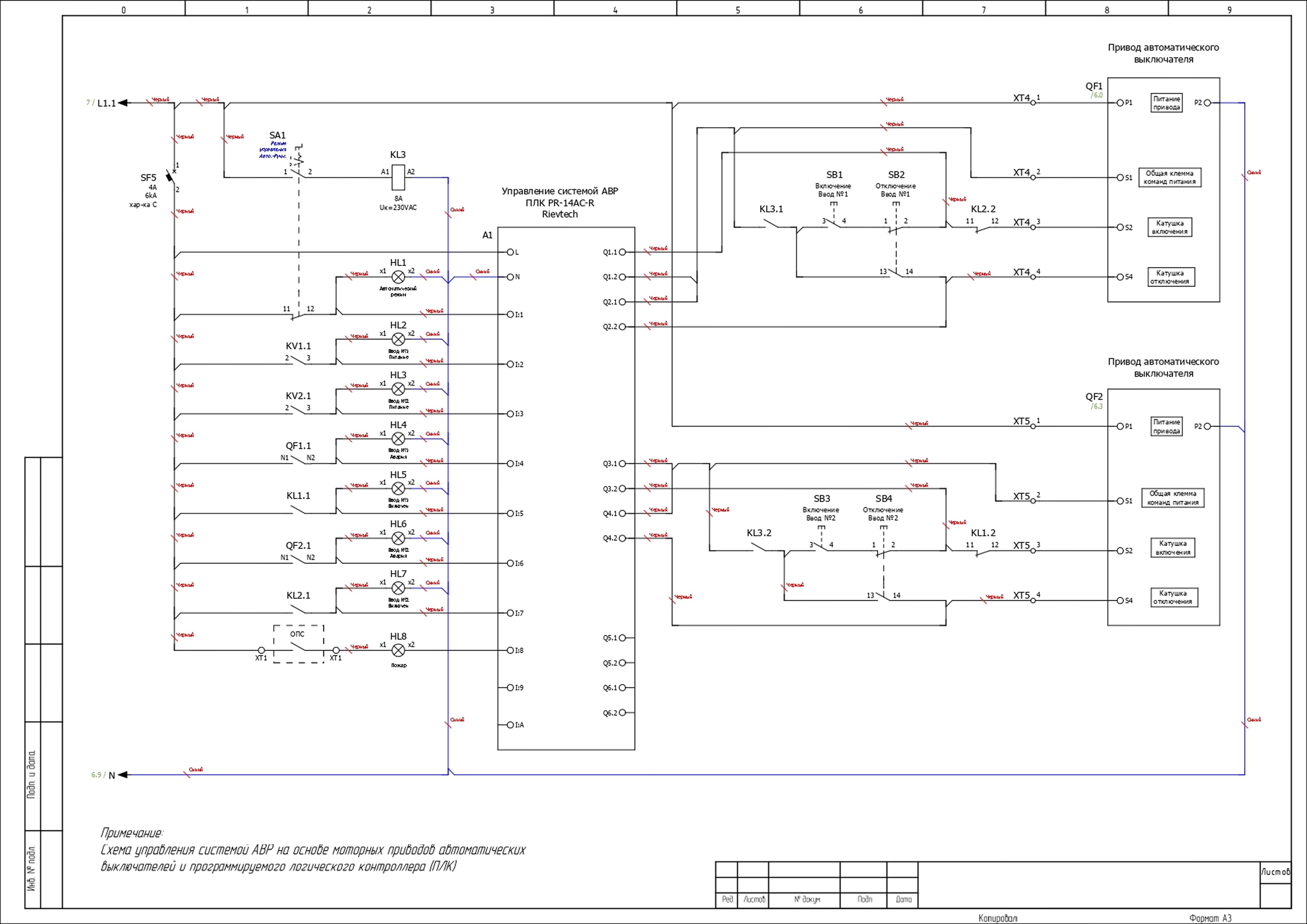
Схема управления и индикации ВРУ-PRS-АВР-А-2-01-40-KEAZ
Схема управления и индикации ВРУ-PRS-АВР-А-2-01-40-KEAZ

Производство, доставка, гарантия и оплата

Шкаф ВРУ-PRS-АВР-А-2-01-40-KEAZ производится под заказ с возможностью корректировок под проект.

Доставка осуществляется по всей России до терминала транспортной компании.

Гарантия на изделие — 2 года.

Оплата — по безналичному расчёту. Заключаем договор поставки.

Преимущества работы с нами

В короткий срок рассчитаем вам точную смету по проекту, объясним нюансы изготовления и предложим наиболее подходящие конструктивные решения. Поможем составить описательную часть проекта. Впоследствии изготовим конечному заказчику рассчитанные НКУ на нашем производственном предприятии в сжатые сроки. Действует программа стимулирования.

Поставим необходимые электромонтажные изделия, а также изготовим шкафы и щиты для энергоснабжения объекта точно в срок. Обеспечим отсутствие проблем с монтажом, подключением, сдачей в эксплуатацию и последующими проверками. Отлаженная логистика нашими силами и за наш счет.

Поставим продукцию в соответствии с требованиями службы эксплуатации точно в срок и по минимальной цене.

Обеспечим быстрое согласование заявки с вашим энергетиком.

С удовольствием участвуем во внутренних тендерах предприятий среди поставщиков для предложения наиболее правильного технического решения и оптимальной стоимости.

Отлаженная логистика нашими силами и за наш счет.

Изготовим для вас надежное изделие, которое полностью решит требуемую технологическую задачу, либо поставим необходимые комплектующие для самостоятельной сборки. Обеспечим отсутствие проблем с монтажом, подключением, сдачей в эксплуатацию и последующими проверками. Вы получите безаварийную и постоянную работу участка электроснабжения без простоев и потерь от недопроизводства.

Все комплектующие для сборки шкафов АВР мы получаем по оптовой цене без наценок посредников. Это позволяет нам предложить своим клиентам максимально выгодные условия.

Примеры наших проектов ВРУ

Производственная площадка

Общая площадь производственных помещений 900 м²: сборочный цех, цех металлообработки, склад комплектующих и готовой продукции. На производстве заняты более 80 мастеров и инженеров.

Кабельно-проводниковая продукция и медная шина для производства только ГОСТ.

Металлокорпуса для ВРУ мы изготавливаем самостоятельно из холоднокатаного стального листа. Так мы приводим к единому стандарту все конструкции серийных распределительных шкафов из каталога.

Для производства напольных корпусов мы используем только оцинкованный металл толщиной 2 мм для большей стойкости к коррозии и жесткости каркаса. Для навесных шкафов используем холоднокатаный стальной лист толщиной 1,5 мм.

В цехе металлообработки стоит один координатно-револьверный пробивной пресс Abamet AMPe-750 и два гидравлических листогибочных пресса Abamet AMB-10031.

Сертифицированное качество

На все устройства ввода и распределения электроэнергии даём расширенную гарантию 2 года. Но реальный срок эксплуатации значительно больше — при правильном использовании изделие прослужит вам 25 лет.

У нас есть обязательный сертификат на продукцию собственного производства ТР ТС 004/2011 «О безопасности низковольтного оборудования» и сертификаты менеджмента качества ISO 9001:2005 / DAkkS DIN EN ISO 9001:2015. Поэтому мы так уверены в качестве своей продукции.

Возникли сложности с выбором продукции? Обращайтесь, и мы подберем нужный вариант, ответим на вопросы и сориентируем по ценам и срокам.

Звоните +7 (499) 110-00-93
Пишите на zakaz@piris.ru

 

Отправьте заявку в отдел продаж

Хотите узнать о наличии товара, его стоимости и сроках поставки? Оставьте заявку и мы ответим вам в течение часа.

Имя

Компания*

Телефон*

E-mail*

Сообщение

Отправляя заявку, я соглашаюсь
на обработку персональных данных

Отдел продаж

Пункты выдачи заказов

Доставка по России через Деловые Линии и CDEK в 100+ города. Ускоренная доставка в Москву и Санкт-Петербург.

Реквизиты

ООО «ПИРИС»,
ИНН: 9703180145, КПП: 770301001, ОГРН: 1247700328798,
Юридический адрес: 123112, г Москва вн.тер.г муниципальный округ Пресненский наб Пресненская, 12 помещ 64п

Оставить заявку

Имя

Телефон*

E-mail*

Отправляя заявку, я соглашаюсь
на обработку персональных данных